Overview Background Design Thinking User Testing Solution Impact

Channel Affinity

Communicate to customers at the right place (Email, SMS, Push, Whatsapp)

Channel Affinity cover image

Channel Affinity was built to automate channel selection for marketers — predicting which channel (Email, SMS, Push, WhatsApp) a given profile is most likely to engage with, based on an ML model trained on each company's historical data.

Company
Klaviyo
Product
Channel Affinity
Focus
ML-powered routing, Segmentation UX, Trust

Background

Multichannel marketing was expensive, manual, and blunt. Brands were spending on channels that didn't convert for a given customer, with no ML-driven signal to guide routing.

Marketers want to: Send fewer, more effective messages through the right channel

Channel Affinity was the answer to "how do we automatically know which channel to send each person on, based on their actual behavior?"

Design Thinking

Channel Affinity reframed channel selection from a manual choice to a predictive routing decision. The system surfaces ranked engagement predictions so marketers can act without needing to understand the model internals.

Such that:

Before Channel Affinity: marketers manually configure which channel each customer gets.
Channel Affinity current frustrations
With Channel Affinity: automated prediction of the best channel to reach each customer.
Channel Affinity future visioning

User Testing

We conducted 1:1 interviews with 11 customers (SMB → Mid-Market) to learn whether they understood Channel Affinity’s mental model—and how it fits into their everyday Klaviyo workflow across segments, flows, and campaigns.

Channel Affinity user information

Key Findings

  • Low conceptual understanding: Customers didn’t grasp that Channel Affinity was a prediction of engagement, not a stored preference.
  • Terminology confusion: “Preference” and “predicted channel” were misinterpreted as manual fields, not model outputs.
  • Lack of trust in the model: Users wanted more transparency into how rankings were decided.
  • Unclear ranking system: Labels like “top engaged” or “rank 1” felt ambiguous.

Design tradeoffs

  • Simplicity vs. control: Beginners wanted automation (“just pick the right channel”), while advanced users wanted more control (rank + engagement logic).
  • Where to introduce it: Launched in Segment Builder first, aligning with existing mental models (flows added later).
  • Naming direction: Shifted from “preference” → “engagement” to better reflect predictive behavior.

Solution

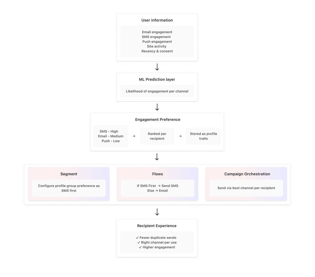
Instead of manually guessing which channel to use, Channel Affinity uses each customer’s profile to enable smarter segmentation and dynamic orchestration from ranked engagement predictions—without forcing marketers to manually manage channel routing for every customer. The output is an Engagement Preference profile property (First / Second / Third), which marketers use in:

Understanding profile engagement data.

Channel Affinity individual profile page

Segmenting specific audiences based on engagement such as SMS first.

Channel Affinity Segment Builder

Routing flows messages to the next-best channel when the first doesn’t convert

Channel Affinity flows

What it enabled

  • Smarter segmentation: build high-performing audiences using ranked channel preferences
  • Higher conversions: lead with channels where each customer is most likely to act
  • Dynamic automation: use flow filters and conditional splits to route messages to the right place at the right time
  • Reduced fatigue: avoid spamming customers with the same message across every channel
  • True omnichannel orchestration: journeys adapt based on channel engagement—not rigid rules

Impact

Feature impact

+5–10%
Engagement lift in concierge experiments
+7.8% · +42%
Flow experiments: Email · SMS (directional)
At aggregate
Not statistically significant
Inconclusive
Results inconclusive vs. simpler heuristics

My key design contribution:

  • Tied the knots between Channel affinity in segments and flows with profiles reporting
  • Updated product strategy + PRD, shaping future direction
  • Identified gaps in adoption, clarity, and ROI communication, informing next-gen optimization work